Pathophysiology Of Community Acquired Pneumonia Schematic Diagram : Health Care Associated Pneumonia Respiratory Block Ppt Download : It occurs outside of hospitals or other health care facilities.. You can edit this flowchart using creately diagramming tool and include in your use creately's easy online diagram editor to edit this diagram, collaborate with others and export results to multiple image formats. View our pathophysiology and schematic diagrams. It may be caused by: Patients who have been hospitalized for other reasons for less than 48 hours before the development of respiratory symptoms are also considered to have. Pathophysiology pathophysiology of community acquired pneumonia precipitating factor 1.

Pneumonia can be classified according to etiology, location acquired, clinical features, and the area of the lung affected by the pathology. Risk factors include older age and medical comorbidities. Using procalcitonin as a biomarker for severe infection may. It may be caused by: Pneumonia that develops in nursing home residents or patients having been in.

Schematic Diagram Of Pneumonia
Schematic Diagram Of Pneumonia from imgv2-2-f.scribdassets.com
Cap (community acquired pneumonia) hap (hospital acquired pneumonia) vap (ventilator associated pneumonia). Community acquired pneumonia (cap) can be diagnosed clinically when there are signs of a lower respiratory tract infection and wheezing syndromes have been ruled out. Pathophysiology and host factors with focus on possible new approaches to management of lower respiratory tract infections. It may be caused by: The pathophysiology of pneumococcal pneumonia. The most common cause of bacterial pneumonia in the u.s. Impairment is due to primary or acquired immunosuppression, suppression of cough reflex (drugs, virus, coma, anesthesia), injury to mucociliary apparatus (smoking, virus, kartegeners. Using procalcitonin as a biomarker for severe infection may.

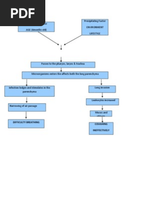
Pathophysiology of community acquired pneumonia.

It may be caused by: Using procalcitonin as a biomarker for severe infection may. Community acquired pneumonia (cap) can be diagnosed clinically when there are signs of a lower respiratory tract infection and wheezing syndromes have been ruled out. Cap (community acquired pneumonia) hap (hospital acquired pneumonia) vap (ventilator associated pneumonia). Pneumonia is an infection of the lungs caused by fungi, bacteria, or viruses. It occurs when bacteria enter the alveolar spaces of the lung initiating an inflammatory response which leads to the clinical features of cough, sputum production. This is the most common form of pneumonia and describes pneumonia that is acquired outside of a hospital the main causes of cap are bacteria, viruses and less commonly fungi. Infections from organisms found in community; Ninja nerds, join us for this lecture where we will start our discussion on pneumonia, talking specifically about the pathophysiology, causes, and signs & symptoms that are associated with pneumonia! Impairment is due to primary or acquired immunosuppression, suppression of cough reflex (drugs, virus, coma, anesthesia), injury to mucociliary apparatus (smoking, virus, kartegeners. Pneumonia can be classified according to etiology, location acquired, clinical features, and the area of the lung affected by the pathology. Infection that wasnt present or incubating on admission to the hospitap; You can also get these types of.

Cap (community acquired pneumonia) hap (hospital acquired pneumonia) vap (ventilator associated pneumonia). Using procalcitonin as a biomarker for severe infection may. A flowchart showing pathophysiology of pneumonia. Airborne droplets organisms (bacterial, viral) streptococcus pneumonia that contracted by breathing invasion of infection to enters nasal passage. Pneumonia of the right middle lobe with silhouette sign.

Utilization Of Serum Procalcitonin As A Biomarker In The Diagnosis And Treatment Of Children With Bacterial Hospital Acquired Pneumonia Springerlink
Utilization Of Serum Procalcitonin As A Biomarker In The Diagnosis And Treatment Of Children With Bacterial Hospital Acquired Pneumonia Springerlink from media.springernature.com
You can also get these types of. Pathophysiology and host factors with focus on possible new approaches to management of lower respiratory tract infections. Pneumonia is an infection of the lungs caused by fungi, bacteria, or viruses. It may be caused by: Pneumonia of the right middle lobe with silhouette sign. Community acquired pneumonia (cap) is a relatively common presentation to emergency departments and correct management of cap improves patient outcomes. Cap (community acquired pneumonia) hap (hospital acquired pneumonia) vap (ventilator associated pneumonia). Pneumonia is due to impairment of normal defense mechanisms or lowered host resistance.

The most common cause of bacterial pneumonia in the u.s.

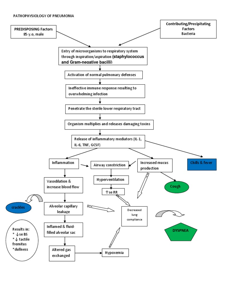
Validated prediction scores for pneumonia severity can guide the decision between outpatient and inpatient therapy. Community acquired pneumonia (cap) can be diagnosed clinically when there are signs of a lower respiratory tract infection and wheezing syndromes have been ruled out. Patients who have been hospitalized for other reasons for less than 48 hours before the development of respiratory symptoms are also considered to have. Pathophysiology host defences trigger inflammatory response which lead to clinical syndrome of pneumonia inflammatory mediators from macrophages. Risk factors include older age and medical comorbidities. Pneumonia can be classified according to etiology, location acquired, clinical features, and the area of the lung affected by the pathology. Pathophysiology of community acquired pneumonia. The pathophysiology of pneumococcal pneumonia. Infections from organisms found in community; You can also get these types of. Pathophysiology pathophysiology of community acquired pneumonia precipitating factor 1. Community acquired pneumonia (cap) is a relatively common presentation to emergency departments and correct management of cap improves patient outcomes. Pathophysiology & schematic diagrams are useful to better understand a disease condition's processes.

Pathophysiology & schematic diagrams are useful to better understand a disease condition's processes. Ninja nerds, join us for this lecture where we will start our discussion on pneumonia, talking specifically about the pathophysiology, causes, and signs & symptoms that are associated with pneumonia! View our pathophysiology and schematic diagrams. A flowchart showing pathophysiology of pneumonia. When the infection is acquired outside a hospital, due to contact with an infected individual, one is diagnosed.

Amcc Library Pneumonia
Amcc Library Pneumonia from 3.bp.blogspot.com
Pneumonia that develops in nursing home residents or patients having been in. P a t h o p h y s i o l o g y, diagnosis, and treatment. General symptoms include chest pain, fever, cough, and trouble breathing. Ninja nerds, join us for this lecture where we will start our discussion on pneumonia, talking specifically about the pathophysiology, causes, and signs & symptoms that are associated with pneumonia! Pathophysiology and host factors with focus on possible new approaches to management of lower respiratory tract infections. Pathophysiology pathophysiology of community acquired pneumonia precipitating factor 1. A flowchart showing pathophysiology of pneumonia. Pathophysiology of community acquired pneumonia.

Pathophysiology pathophysiology of community acquired pneumonia precipitating factor 1.

Pneumonia that develops in nursing home residents or patients having been in. Pathophysiology and host factors with focus on possible new approaches to management of lower respiratory tract infections. It may be caused by: A flowchart showing pathophysiology of pneumonia. Pathophysiology host defences trigger inflammatory response which lead to clinical syndrome of pneumonia inflammatory mediators from macrophages. You can also get these types of. This is the most common form of pneumonia and describes pneumonia that is acquired outside of a hospital the main causes of cap are bacteria, viruses and less commonly fungi. The most common type of infectious agents is bacteria such as streptococcus. It occurs when bacteria enter the alveolar spaces of the lung initiating an inflammatory response which leads to the clinical features of cough, sputum production. View our pathophysiology and schematic diagrams. The most common cause of bacterial pneumonia in the u.s. Infection that wasnt present or incubating on admission to the hospitap; Using procalcitonin as a biomarker for severe infection may.

By